
Integrated circuit: digital isolator; 3÷5.5VDC; SOP8; -55÷105°C
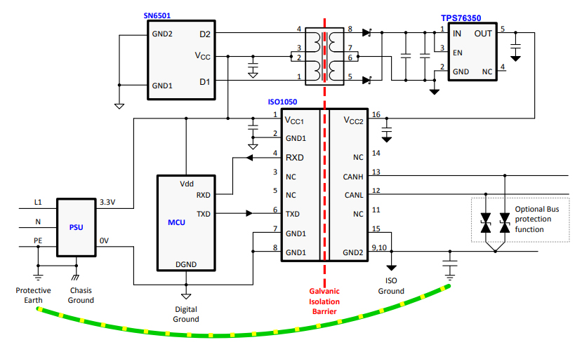
The ISO1050 is a galvanically isolated CAN transceiver that meets the specifications of the ISO11898-2 standard.
Integrated circuit: digital isolator; 3÷5.5VDC; SOP8; -55÷105°C The ISO1050 is a galvanically isolated CAN transceiver that meets the specifications of the ISO11898-2 standard.

Integrated circuit: digital isolator; 3÷5.5VDC; SOP8; -55÷105°C
The ISO1050 is a galvanically isolated CAN transceiver that meets the specifications of the ISO11898-2 standard.



Symbol

Footprint

3D Model

The device has the logic input and output buffers separated by a silicon oxide (SiO2 ) insulation barrier that provides galvanic isolation of up to 5000 VRMS for ISO1050DW and 2500 VRMS for ISO1050DUB. Used in conjunction with isolated power supplies, the device prevents noise currents on a data bus or other circuits from entering the local ground and interfering with or damaging sensitive circuitry.
As a CAN transceiver, the device provides differential transmit capability to the bus and differential receive capability to a CAN controller at signaling rates up to 1 megabit per second (Mbps). Designed for operation in especially harsh environments, the device features cross-wire, overvoltage, and loss of ground protection from –27 V to 40 V and over-temperature shut-down, as well as –12 V to 12 V common-mode range.
The ISO1050 is characterized for operation over the ambient temperature range of –55°C to 105°C.
• Meets the requirements of ISO11898-2
• 5000-VRMS isolation (ISO1050DW)
• 2500-V RMS isolation (ISO1050DUB)
• Failsafe outputs
• Typical 25-year life at rated working voltage
• Low loop delay: 150ns (Typ), 210ns (Max)
• 50 kV/μs typical transient immunity
• Bus-Fault protection of –27 V to 40 V
• Driver (TXD) dominant time out function
• IEC 60747-5-2 (VDE 0884, Rev. 2) and IEC 61010-1 approved
• UL 1577 double protection approved; see regulatory information section
• IEC 60601-1 (medical) and CSA approved
• 5 KVRMS reinforced insulation per TUV approved for EN/UL/CSA 60950-1(ISO1050DW)
• Industrial automation, control, sensors and drive systems
• Building and climate control (HVAC) automation
• Security systems
• Transportation
• Medical
• Telecom
• CAN bus standards such as CANopen, DeviceNet, NMEA2000, ARINC825, ISO11783, CAN Kingdom, CANaerospace



Download datasheets and manufacturer documentation for Texas Instruments ISO1050DUB.
Download datasheets and manufacturer documentation for