
IC REG LINEAR 5V 50MA 8SOIC
The LM2936M-5.0 ultra-low quiescent current regulator features low dropout voltage and low current in the standby mode.
IC REG LINEAR 5V 50MA 8SOIC The LM2936M-5.0 ultra-low quiescent current regulator features low dropout voltage and low current in the standby mode.

IC REG LINEAR 5V 50MA 8SOIC
The LM2936M-5.0 ultra-low quiescent current regulator features low dropout voltage and low current in the standby mode.



Symbol

Footprint

3D Model

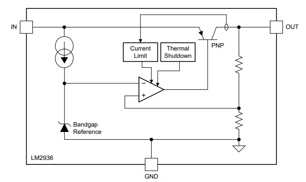
With less than 15-μA quiescent current at a 100-μA load, the LM2936M-5.0 is ideally suited for automotive and other battery-operated systems. The LM2936M-5.0 retains all of the features that are common to low dropout regulators including a low dropout PNP pass device, short circuit protection, reverse battery protection, and thermal shutdown. The LM2936M-5.0 has a 40-V maximum operating voltage limit, a −40°C to 125°C operating temperature range, and ±3% output voltage tolerance over the entire output current, input voltage, and temperature range. The LM2936M-5.0 is available in a TO-92 through-hole package, as well as SOIC-8, VSSOP, SOT–223, and TO-252 surface-mount packages.
• LM2936 operating VIN range of 5.5 V to 40 V
• LM2936HV operating VIN range of 5.5 V to 60 V
• Ultra-low quiescent current (IQ ≤ 15 μA for IOUT = 100 μA)
• Fixed 3V, 3.3V, or 5V with 50mA Output
• ±2% initial output tolerance
• ±3% output tolerance over the line, load, and temperature
• Dropout voltage typically 200 mV at IOUT = 50 mA
• –24-V input voltage protection
• –50-V input transient protection
• Internal short circuit current limit
• Internal thermal shutdown protection
• Shutdown pin available with LM2936BM package
• Automotive
• Industrial controls
• Point of load



Download datasheets and manufacturer documentation for Texas Instruments LM2936M-5.0.
Download datasheets and manufacturer documentation for